• Home
  • Sobre mí
  • Contacto
  • HLC
    • Posicionamiento
    • Desarrollo
    • Diseño
  • Otras redes
Con la tecnología de Blogger.
facebook twitter instagram pinterest bloglovin Email

< D >




FTP
 


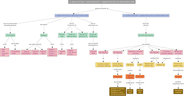
Tema 5



Parte 1



Parte 2





Share
Tweet
Pin
Share
No comentarios
Newer Posts
Older Posts

Sobre mí

Sobre Mí

Mi nombre es Ana y soy estudiante de Desarrollo de Aplicaciones Web.

Follow Us

  • facebook
  • twitter
  • instagram
  • Google+
  • pinterest
  • youtube

recent posts

Sponsor

Blog Archive

  • junio 2022 (1)
  • septiembre 2021 (1)

Created with by ThemeXpose